《国务院关于加强监管防范风险推动资本市场高质量发展的若干意见》(简称“《新国九条》”)于2024年4月4日发布并实施,明确提出要深化退市制度改革,加快形成应退尽退、及时出清的常态化退市格局。同日,中国证监会配套发布《关于严格执行退市制度的意见》(简称“《意见》”),进一步提出明确要求,沪深北交易所也发布了退市相关制度改革配套文件,退市制度改革进入新阶段。其中,证监会《意见》重点、沪深交易所相应的退市新规,及对上市公司破产重整事项的相关影响分析如下:
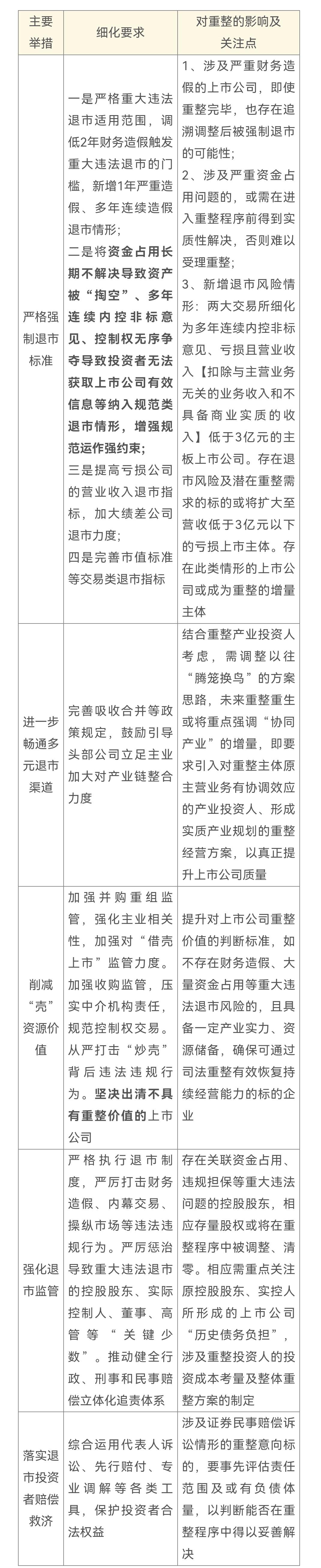
一、证监会《意见》五大重点及对上市公司破产重整的影响

二、沪深交易所退市新规对比及上市公司重整关注要点

- 相关领域
- 资产重组与破产重整





