当前,部分地区公安机关在办理醉驾案件时引入了血样盲样编号的新环节,但该环节鲜有明确公开的制度依据、操作规范等相关文件。同时,现行法律法规对血样的取证规范作出更严格规定(见下表),直接影响到据此作出的鉴定意见能否作为定案依据。因此,在醉驾案件中,新引入的盲样编号环节作为血样提取至送检的关键步骤之一,其是否具备合理性、合法性和规范性至关重要,直接关系到血样在盲样编号前后是否保持同一性(即是否仍系被检人血样)和未被污染性,是司法鉴定结果能否被采纳的关键,进而影响到驾驶人员罪与非罪的判定。因公开资料较少,本文旨在通过比照血样提取送检程序现有法律法规,对盲样编号环节展开分析,探究其对司法鉴定结果的影响。

一、盲样编号环节介绍
2021年江西省宜春市发布新闻表明,其在全省范围内首创血液酒精含量检测盲样模式,对该模式作出如下介绍:目前公安部门在办理酒驾案件工作中,将现场提取的当事人血样分为两管,抗凝管上注明当事人姓名,分别用于检验和复核。盲样模式是在用于复核的血样抗凝管上注明当事人姓名,由交警部门统一保管。而用于检验的血样抗凝管以编号形式送交鉴定机构进行检验。待检验完成后,司法鉴定机构将结果反馈送检部门,送检部门再将委托书及血液提取表发送至鉴定机构,鉴定机构根据对应的人员信息与编号出具司法鉴定意见书。整个检验过程,鉴定机构、鉴定人均无法知晓当事人的身份信息。
另,据本团队经办的一起危险驾驶案,公安机关对盲样编号操作如下表述“在提取血样两支后,对其分别编号,放入冰箱待检,后民警抽取选取其中一支对其进行盲样编号处理,后送鉴定所鉴定。”通过上述两个地区对于盲样编号的表述可知,当前该环节仍在各地属于试验阶段,各地操作不一,标准不一。虽上述两种模式在操作顺序上略有差别,但其核心均在于将被检人的血样匿名化送检,该种设计初衷是为防止人为干预司法,其中就隐含着防止血样被替换及被污染的目的。为方便本文讨论,故将宜春市采用模式拟为模式A,本团队经办案件采用模式拟为模型B,具体步骤分解如下图:

二、问题的提出
部分地区已引入盲样编号环节多年,虽其确能在鉴定环节隐匿被检人的关键身份信息,以防止其通过非正常手段影响鉴定结果,但同时该环节变相将鉴定环节的人为干预风险转嫁到了送检前各环节。在固有的血样提取送检程序已有相关的法律规定及国家标准作为规范的前提下,新增的盲样编号环节一方面并未向大众公开相关资料,制定依据以及操作规范不明;另一方面该环节本身是否科学合理,尚未经过实践以及公正的验证,故该环节不透明和缺乏规范的操作增加了血样在流转过程中同一性被破坏及血样被污染的风险,亦因未形成相关证据材料使得事后难以追溯。据此,盲样编号已然成为当前血样提取送检程序中的盲区,其是否符合当前法律法规的要求?盲样编号环节能否保证血样的同一性和未被污染性?当前引入盲样编号环节的醉驾案件能否以鉴定意见作为定案依据?
三、盲区之下:盲样编号环节不应低于法定标准
(一)透明度不足:操作规范未明确公开
因盲样编号属于新增环节,当前未有法律法规或相关标准对其作出规定,且当前采用该环节的地区既未公开任何相关文件,也未公开明确的操作规范。当前关于盲样编号仅能检索到宜春市的相关报道,而宜春市司法局出台的《关于在全市司法鉴定行业推行血液酒精含量检验“盲样模式”的规定》又以“内部事务信息”为由,不对外公开。盲样编号不仅屏蔽了涉案驾驶人员的信息,也屏蔽了司法程序的公开透明。缺乏明确公开的操作流程意味着在事后无法准确追溯到每个步骤,这可能直接导致无法验证血样从提取到送检的同一性,亦无法排除其间被污染的可能性。

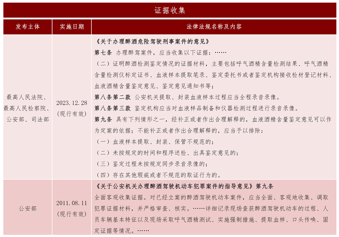
根据2011年8月颁布的《关于公安机关办理醉酒驾驶机动车犯罪案件的指导意见》第十二条关于细化血样提取和保管等重点环节的办案标准和办案流程的规定,结合2023年12月28日实施的《最高人民法院 最高人民检察院 公安部 司法部关于办理醉酒危险驾驶刑事案件的意见》(以下简称“《意见》”)进一步统一执法司法标准,严格规范、依法办理醉驾案件的制定目的,当前从血样提取、血样封装、血样保管及血样送检皆有相关规定作为指引和规制,而新增盲样编号作为其中关键环节,应当适应新形势新变化,比照其他环节法律法规要求,制定并公开其执行标准和流程,既确保司法程序的规范性和合法性,也有利于在产生争议时,维护案件的司法公正性。
(二)操作真空:盲样编号取证过程缺乏规制与监督
即使盲样编号存在内部规范,但在未向公众公开的情况下,同比其他环节已有公开明确的法律规制,盲样编号环节仍然如同一个无任何管制的真空地带。虽然该环节设计的初衷是为了防止人为干预,确保鉴定过程无法知晓被检人身份信息,但该盲样编号操作主要在送检部门内部完成,又因当前缺少必要的规范和监督,其在实操效果上可能会适得其反,成为潜在的人为干预的温床。
1.取证流程未有规制
鉴于盲样编号模式是新增环节,仍未对血样处理、标记、保管以及办案人员的资质、职责、权限有任何强制性规定,故在实际操作中可能充满随意性和不确定性,这恰恰提供了人为错误或故意操纵影响血样的空间和机会。
2.证据材料不明
当前对盲样编号环节的介绍,均未提及过程中应制作或保存何种证据材料。若其确无前述相关规制,根据《意见》第九条对于鉴定意见排除的规定,至少应当制作并保留可印证其过程合法合规的证据材料作为补正,而非送检部门以一纸办案说明甚至仅以“进行了盲样编号”简要带过。根据当前法律法规对血样提取至送检程序证据收集的要求(见下表),证明醉酒检测鉴定情况的证据材料应当涵盖血样提取至送检的全过程,故盲样编号作为其中关键环节,至少不应低于法律法规对证据材料的要求,形成相关书证及录音录像。

3.有无监督机制不明
法律法规为进一步规范血样处理流程以确保血样同一性,明确提出血样提取、封装应全程录音录像并妥善保存的要求(见下表)。事实上,盲样操作如何开展以及是否规范,均可以通过执法录音录像反映。故在盲样编号环节未有规制及相关书证的情形下,至少应当按照当前法律法规要求,全程录音录像并保存,且应当与盲样编号前后环节的录音录像相衔接保证其不间断,并将录音录像作为证据附卷,以便在必要时验证血样的同一性。据此,执法录音录像在盲样操作时既可以作为实时监督工具,事后亦可以作为客观还原事实的追溯依据。
综上,在盲样编号缺乏规制,亦无证明操作规范的客观证据作为补正之下,若最终仅以血样的盲样编号与送检编号一致,办案说明已做合理解释为由,而全然无其他能客观证明取证过程规范的证据,轻易认定血样具备同一性和未被污染性,默认盲样编号过程合法规范,此种认定等同于在取证过程不规范,证据链条不完整的情况下,依然以此对当事人定罪量刑,严重影响司法公正。

(三)封装漏洞:盲样编号与法定程序脱节
依据现有法律法规及相关标准(见下表),原有的血样提取送检程序具体分为血样提取、血样封装、血样保管及血样送检四个主要阶段。

经过前述将模式A和B的步骤与原有的血样提取送检程序对比,可知两种模式均未提及血样封装这一关键步骤,也未将其作为盲样编号过程中的必要衔接措施。为确保血样全流程的同一性和未被污染性,法律法规对血样封装具有明确规定(见下表),故即便盲样编号属于新增环节,亦不能违反前述规定,将法定的封装程序排除在外。同时,即便办案部门使用盲样编号程序时,未将封装程序排除在外,封装程序所处的血样提取至送检流程中的具体位置,及其与前后环节的衔接方式,同样对血样的同一性和未被污染性有着重要影响。

1.封装措施之必要性
本文根据当前法律法规中对血样封装的规定,明确以下三个重点:
- “当场”封装,当场包含提取血样后立即封装以及应当由相关人员见证封装过程两层含义;
- 装入“密封袋”,鉴于作为血液容器的抗凝管易被打开,故体现出另用密封袋进行血样封装之必要性;
- 封装应做好“标记”,虽当前公安部和司法部并未就如何标记问题做更详细的规定,但已有地方性法规更严格地细化了封装措施(见下表),尤其是强调了被检人需要在密封袋上的封条上签名或捺指印,即确认其对自血样提取到封装过程无异议,亦通过被检人签字使得密封袋具有不可替代性,以确认其血样自封装后不具有被拿混、调换或污染的风险。

据前述,血液封装对保障血液同一性和未被污染性是必不可少的步骤,故盲样编号环节未进行法定的血液封装程序不仅与当前法律法规要求相违背,且实际上亦无法排除血液被拿混、调换或污染的可能性。
2.盲样编号与封装措施的衔接问题
基于前述结论,即使于盲样编号环节中加入血样封装措施,也应当考虑两者实施的顺序先后问题。显然模式A与B的处理不同,模式A是将一管血样当场进行编号,故后续亦可以实现当场对其封装,但该模式应当注意其当场编号的保密性问题,因在场人员较多,若编号被不当泄露可能会给被检人替换或影响血样的机会,该盲样编号操作便失去其原有之意。
模式B则是在提取血样并当场封装后,又转入冰箱待检,再从中提取一管血样对其进行盲样编号。首先,其操作时间地点及人员不明,操作流程不透明,无法排除血样被替换或污染的可能;其次,该操作必然涉及到血样当场封装后又启封的问题,启封已然破坏了血样封装措施,故启封后再进行盲样编号,便使得之前由被检人见证并签字确认的手续失去了其应有的效力。尽管,可以通过在盲样编号期间由民警操作、见证人签字并再次封装作为补正,但其间因缺乏被检人的确认,血样同一性和未被污染性已不再具备客观性。
综上,盲样编号环节因其未有统一科学的操作流程,故实际操作上仍存在诸多可能影响血样的隐患,经此环节下的血样,实际上无法完全排除血液被拿混、调换或污染的可能性,若该问题不能解决,则盲样编号环节犹如无根之萍,从根源上导致送检血样无法达到《刑诉法解释》第九十八条规定的送检标准。
结语
通过上述分析,按当前的司法实践来看,盲样编号模式只防住了鉴定环节这端,却未防住送检环节那端,原为确保司法程序公正性而设立,但因其尚存在诸多隐患以及与现行法律法规不相符之处,反而成为引发司法不公的新源头。笔者认为,作为新引入环节,其操作标准至少不应当低于现行法律框架中对同性质的血样提取送检环节的相关规定。若在相关的醉驾案件中,该环节未经完善,法院应当严格审查其间血样是否具备同一性和未被污染性,若送检部门不配合提供或无制作保存相关书证及录音录像,无法对其作出补正或合理解释,根据《意见》第九条、《刑诉法解释》第九十八条,应当对血液酒精含量鉴定意见予以排除,不作为定案依据。
- 相关领域
- 经济犯罪与刑事合规





