2025年9月30日,中华人民共和国最高人民法院在官网发布《最高人民法院关于适用〈中华人民共和国公司法〉若干问题的解释(征求意见稿)》(下称“征求意见稿”)向社会公开征求意见。本次征求意见稿是2024年7月1日正式实施的《公司法》(“新公司法”)实施后的第一部司法解释,并将自施行后替代最高人民法院之前发布的五部司法解释,其内容涵盖了对新公司法多个方面的解释。本文将主要从投融资及公司治理视角,分析本次公司法解释(征求意见稿)的要点问题,包括:
- 关于回购权效力及履行
- 关于股东未全面履行出资义务的责任
- 关于股东出资的其他问题
- 股权转让相关问题
- 对于公司人格否认及关联公司人格否认提出了细化标准
- 涉及公司治理的相关司法解释调整
一、关于回购权效力及履行
(一)对于回购权效力的确定及履行要求
征求意见稿第三十七条:
投资者与公司或者其股东、实际控制人订立估值调整协议,约定当公司在一定期间内达不到约定业绩或者不能实现上市等条件时,由公司或者其股东、实际控制人回购股权、承担金钱补偿义务等,当事人请求确认该约定无效的,人民法院不予支持,但是本解释另有规定的除外。
投资者与公司订立前述协议,公司未依法履行减资程序或者依法分配利润,当事人请求继续履行的,人民法院不予支持。当事人针对公司未依法履行减资程序或者依法分配利润约定由公司承担违约责任或者提供物的担保,并依据该约定请求公司承担违约责任或者担保责任的,人民法院不予支持;第三人提供担保,投资者请求该第三人承担担保责任的,人民法院应予支持。
估值调整与回购安排在投融资项目中属常见条款,甚至是投资方最为看重的条款之一。早在新公司法及征求意见稿发布前,《全国法院民商事审判工作会议纪要》(下称“九民纪要”)已对投资方与目标公司之间订立的“对赌协议”的效力及能否实际履行指出了方向,即在不存在法定无效事由的情况下,目标公司不能仅以存在股权回购或者金钱补偿约定为由主张“对赌协议”无效;但投资方主张实际履行的,经审查,目标公司未完成减资程序的,人民法院应当驳回其诉讼请求。
而本次征求意见稿第三十七条沿用了九民纪要中对于“对赌协议”效力确认及履行要求的思路,将九民纪要的处理规则以司法解释的形式呈现。
- 确认回购权的效力,但回购权实现应以依法履行减资或利润分配程序为前提
征求意见稿第三十七条第一款规定确定了投资方与公司关于回购安排约定的效力。但征求意见稿第三十七条第二款第一句却对投资方实际行使回购权提出了更高的要求,即在公司未依法履行减资程序或者依法分配利润的情况下,投资方继续履行的请求将无法得到法院支持,即投资方无法实现对公司的回购权。而实践中,控股股东或其他股东不配合召开股东会决议审议减资或利润分配事项、不配合签署相关股东会决议、或是公司无实际可分配利润等情况,均可能导致投资方要求公司的回购的请求无法实现。
- 对于公司未实际履行回购义务的,由公司承担违约责任或者提供物的担保的约定将无法得到支持,但第三人对此提供的担保仍然可以实现
实践中,部分交易试图通过约定公司“对未履行减资程序或者依法分配利润承担违约或担保责任”来规避未经减资不得回购的限制,甚至直接约定违约金金额等于实现回购、现金补偿的金额,但征求意见稿第三十七条第二款否定了在公司未依法履行减资程序或者依法分配利润情况下由公司承担违约责任或提供物的担保的可行性,但该条款却同时为投资方提供了另一救济途径,即由第三人对于公司履行回购义务提供担保,仍然可以获得法院支持,即该规定结束了司法实践中“主债务尚未发生,担保责任是否生效”的长期争议。
结合上述征求意见稿第三十七条第规定,可以预见的是,未来在私募投融资项目中,投资方将越来越多地,通过在协议中明确公司回购形式、要求其他股东承诺配合签署协议及履行相关程序并设定违约责任、要求控股股东或实际控制人对公司履行回购权提供担保等形式,最大限度保证回购权得以实现。
- 除外情况:与上市公司估值调整挂钩的回购条款无效
虽然征求意见稿第三十七条第一款确认了投资方与公司关于回购安排约定的效力,但本次征求意见稿第八十二条同样提出了例外情况。
征求意见稿第八十二条:
投资者与上市公司或者其控股股东、实际控制人订立估值调整协议,约定当上市公司在一定期间内达不到约定的市盈率、市净率等股票市值指标条件时,由公司或者其控股股东、实际控制人回购股权、承担金钱补偿义务等,当事人主张该约定无效的,人民法院应予支持。
此前,关于投资方与上市公司或其控股股东、实际控制人对赌的效力问题,因缺乏明确的法律规定,司法实践存在一定争议。有法院的裁判观点(例如上海市高级人民法院(2021)沪民终745号)认为,与股票市值挂钩的对赌条款,严重影响股票市场交易秩序和金融安全,损害社会公共利益,违反公序良俗,应属无效。而征求意见稿的上述规定属于对相关案例所体现的裁判观点的吸收与固定,也是征求意见稿第三十七条第一款“但是本解释另有规定的除外”的除外情形。
(二)投资方回购权的行使期限
征求意见稿第三十八条第二款:
股东与投资者约定将股权转让至投资者名下,当一定的条件成就后,投资者就是否要求股东回购股权享有选择权,在条件成就后,投资者在约定的期限内或者经股东催告后在合理期限内作出选择,请求股东回购股权的,判项表述以及投资人承担的股东出资义务等参照前款规定处理。超过前述期限后,投资者请求股东回购股权的,人民法院不予支持,但是股东同意的除外。
2024年8月最高人民法院官网发布《法答网精选答问(第九批)》中关于回购权行权期限的答疑意见发布后,引发了广泛的讨论。本次征求意见稿第三十八条第二款,对于投资方要求股东承担回购义务的选择权的行权期限设定为“约定的期限内或者经股东催告后在合理期限内”,未再对未约定回购行权期限设定法定行权期限(6个月)。征求意见稿本次相较于《法答网精选答问(第九批)》的答疑意见,给予了投资方更宽松及灵活的行权期限。但需要注意的是,本次征求意见稿没有规定“合理期限”的期限上限,为裁判机关根据个案实际情况认定留下了充足的自由裁量空间。
二、关于股东未全面履行出资义务的责任
征求意见稿对于股东未全面履行出资义务(即股东未按照公司章程规定的出资期限、出资数额等缴纳货币出资,或者已经出资的非货币财产的实际价额显著低于所认缴的出资额)的情况下,各相关方的责任承担进行了规范。
(一)未全面履行出资义务的股东之责任
本次征求意见稿进一步整合及修改了公司法司法解释(三)对于股东未全面履行出资义务的责任承担,并对新公司法中涉及股东出资的相关新增规定作出了解释及补充。根据征求意见稿,未全面履行出资义务的股东主要面临如下责任:
- 对公司的补足出资义务及损失赔偿责任
根据征求意见稿第二十一条的规定,股东未全面履行出资义务,公司或者已经足额缴纳出资的其他股东请求该股东向公司履行出资义务并承担损失的,人民法院应当依法予以支持。
此外,由于新公司法提出了对到期未实缴股东的股东失权制度,征求意见稿第二十六条提出了公司因股东失权遭受损失的救济途径,即公司可以主张失权股东承担损害赔偿责任。
- 同时按协议约定对已足额缴纳出资股东的违约责任
根据征求意见稿第二十一条的规定,已经足额缴纳出资的其他股东可以在主张未全面履行出资义务的股东承担上述对公司的补足出资义务及损失承担责任的同时,依据设立协议等请求该股东向其承担违约金等责任;但若其仅请求股东向其承担违约金等责任的,将无法获得法院支持。
- 对公司债权人到期未实现的债权承担责任
根据征求意见稿第二十一条的规定,如公司未以诉讼或者仲裁方式向未全面履行出资义务的股东主张权利,致使公司债权人对公司的到期债权未能实现的,则公司债权人也有权直接请求其在未出资以及因此给公司造成的损失范围内对其到期未实现的债权承担责任。同时,如公司增资后股东未全面履行出资义务,公司债权人主张权利的,该股东以债权成立时尚未成为股东为由抗辩,法院不予支持。
而征求意见稿本次新增第二十二条、第二十三条的规定,对于数个债权人请求同一股东承担瑕疵出资责任的诉讼以及数个股东承担瑕疵出资责任予以支持,并规定了相应的管辖法院规则、财产保全方式及执行分配程序。
- 认缴出资加速到期
征求意见稿第二十四条对于新公司法第五十四条股东认缴出资加速到期的规定作出了回应并提出了该条款的适用条件和程序规则。首先,公司债权人请求已认缴出资但未届出资期限的股东承担责任,应该以公司客观上缺乏清偿能力而不能清偿到期债务,又不以诉讼或者仲裁方式依法请求股东履行出资义务为前提。其次,债权人申请未届出资期限股东加速到期的执行,必须以对未届出资期限的股东提起前置诉讼为前期,而不能在执行过程中直接申请追加未届出资期限的股东为被执行人。
- 股东权利的限制
征求意见稿第二十五条第一款延续了公司法司法解释(三)的规定,赋予公司根据公司章程或者股东会决议对未全面履行出资义务的股东的利润分配请求权、新股优先认购权、剩余财产分配请求权等股东权利作出相应合理限制的权利。
而第二款则将九民纪要中对于表决权重新配置的前提和要求以司法解释的形式固定下来,即股东会可通过代表三分之二以上表决权的股东作出按实际出资比例等其他标准确定表决权比例的决议,修改表决权计算方式。
依据上述规定,未来投融资项目中,已缴足出资的股东或可通过章程或决议形式对于未全面履行出资义务的股东的利润分配请求权、新股优先认购权、剩余财产分配权、表决权等施加合理限制。
(二)已足额出资的股东可能面临的风险
本次征求意见稿也进一步回应了新公司法中的规定,对于已足额出资的股东基于其他股东未全面履行出资义务而产生的责任进行了进一步阐释:
- 设立人股东对于公司其他设立人未全面履行出资义务部分承担连带责任
征求意见稿第二十三条虽然规定了债权人在请求多个股东承担责任时,应请求各股东在各自未出资以及因此给公司造成的损失范围内承担责任,但仍然重申了新公司法第五十条、第九十九条的规定,即各设立人依据公司章程规定在公司设立时即应实际缴纳出资的情况下,其他设立人应对未全面履行出资义务的设立人出资不足部分承担连带责任。
基于上述规定,虽然其他设立人在全额出资情况下可以依照征求意见稿第二十一条的规定要求未全面履行出资义务的设立人向其承担违约金等责任,但该救济途径仅为事后救济渠道,能否落实仍取决于未全面履行出资义务的设立人是否有足额可供执行财产等诸多因素,且全额出资的设立人还可能经历漫长的司法诉讼程序、投入大量时间和精力后,方可实现救济。因此,对于未来意图与第三方合资合作的投资方而言,我们理解相较于直接与合作方共同新设合资公司,更优的方式将是通过投资认购已设立公司新增股权/股份。
- 对于因未按期实缴而丧失的股权,其他股东可能承担补足出资的义务
新公司法第五十二条提出了股东失权制度,即股东未按期实缴出资,经公司催交后仍未在宽限期内履行出资义务的,公司董事会可通过决议及发出通知,确定该股东丧失未实缴出资部分的股权。本次征求意见稿第二十六条重申了新公司法对于丧失的股权后续处理程序,即股东失权后,该股权在六个月内未被转让或者注销的,公司可主张其他股东按照其出资比例足额缴纳相应出资。在此基础上,征求意见稿第二十六条进一步补充提出如下处理规则:(1)公司债权人可以主张其他股东在出资比例范围内对其到期未实现的债权承担责任,但前提是遵守征求意见稿关于债权人主张股东承担责任的相关规定;(2)明确其他股东在按其出资比例足额缴纳失权股权的相应出资后,可获得对应部分的股权。
因股东对于其他股东未按期实缴而丧失的股权可能承担补足出资、在对应出资比例范围内对债权承担责任等,投资方对其他股东实缴情况需要具有更高的注意义务,包括在投资前需要了解公司原股东的实缴情况,以及在投资后时刻关注公司后续融资过程中新投资方的实缴情况。在股东因未按期实缴而失权的情况下,应督促公司尽快对该丧失的股权进行处理(转让或注销)。可以预见的是,如上述规定按照征求意见稿版本出台,投资方未来在投资过程中将原股东(特别是创始股东)完成实缴作为交割先决条件、公司融资时以投资方支付投资款为发股先决条件(或与发股同步进行)的情况将逐步增多。
(三)在转让未足额实缴股权的交易中,交易双方的责任
征求意见稿第四十二条强调了股东出资义务的法定性,即发生股权转让后,应由受让方承担出资义务,同时转让方对受让人未按期缴纳的出资承担补充责任;受让方与转让方对于前述出资义务另有约定的,只在双方之间生效,不能对抗公司、债权人;即使相关约定已由公司通过股东会或者董事会决议方式同意,也无法对公司产生拘束力。
而征求意见稿第四十三条和第四十四条分别规定了,转让未届出资期限股权但已经符合法定的加速到期事由以及转让出资不实的股权两种情形下的处理规则,作为对新公司法第八十八条的解释及补充。转让未届出资期限股权但已经符合法定的加速到期事由的情况下,仍然属于新公司法第八十八条第一款适用的范围,转让人在出资不足范围内对公司、债权人等承担补充责任,而非与受让人承担连带责任。而转让出资不实的股权情形下,则属于新公司法第八十八条第二款的适用范围,转让人与受让人在出资不足的范围内承担连带责任,受让方如主张其不知道且不应当知道出资不实进而主张根据新公司法第八十八条第二款由转让方承担责任的,受让方应承担举证责任。
此外,征求意见稿第四十四条第二款明确了股东抽逃出资后转让股权的处理规则,明确抽逃出资不属于新公司法第八十八条第二款的适用范围,受让人无需就出资不实部分承担连带责任。但明知转让人抽逃出资的受让人,可能需要承担对公司或对债权人主张的到期未实现的债权承担补充赔偿责任。
根据上述规定,结合新公司法第八十八条的规定,对于股权交易中的转让方而言,虽然可以在协议中与受让方约定出资义务承担方式,但该约定只对双方有约束力,并不能对抗公司、债权人等第三方。因此,我们建议转让方在转让未足额出资的股权时,优先考虑由自己对标的股权完成实缴出资后再进行转让交割,出资金额可以通过受让方先行支付第一笔价款或短期过桥贷款等形式筹集,此项操作的好处在于可以避免未来因受让方未能按期实缴出资而产生的补充责任。
而对于受让方而言,其对标的股权的出资义务是法定义务,且为第一责任人,应保证己方受让股权后按期支付出资款,或将转让方完成出资作为股权转让交割先决条件。此外,为保护受让方权益,建议受让方在进行股权转让交易前,充分了解转让方实缴出资情况并要求其对此作出陈述与保证,以便未来产生争议时,可以有效证明其不知道或不应知道转让人未全面履行出资义务,免除己方责任。
三、关于股东出资的其他问题
(一)对股东各类非货币出资形式的进一步阐释
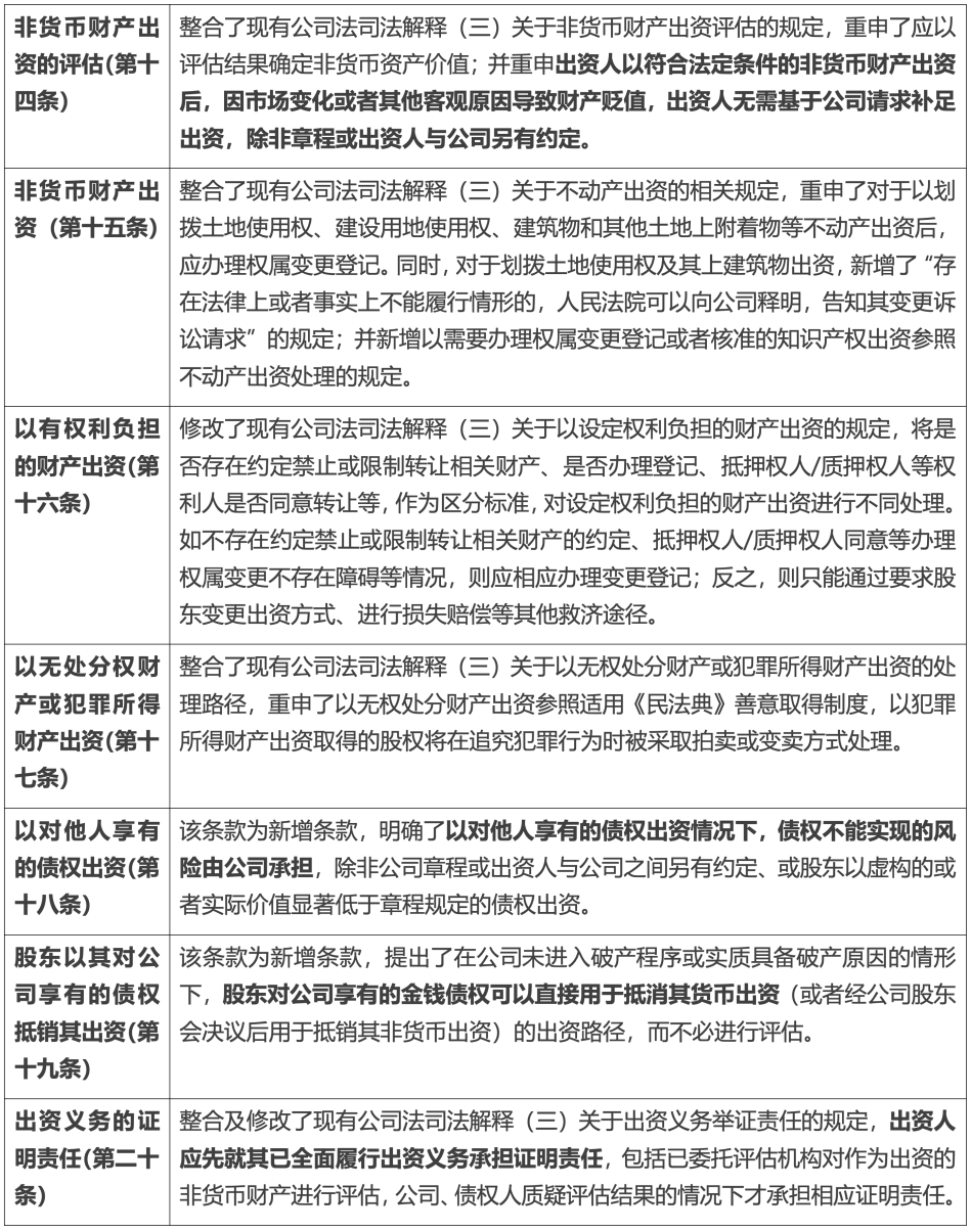
本次征求意见稿第十四条至第二十条对于各类非货币出资方式做了进一步阐释:

基于上述征求意见稿的内容,对于股东以非货币财产出资的情况,该出资股东应注意履行评估、产权转让登记等程序,避免因相关程序缺失导致认定其未全面履行出资义务,而需要承担以其他货币或非货币财产补足出资或赔偿公司损失等相关责任。
特别是,本次征求意见稿新增的第十九条的规定,对于股东债转股的投资方式提出了更简便的落实路径。投融资项目中,“债转股”属于常见的投资方式,即投资方先提供一笔借款给目标公司,当转股条件达成时,将转为投资方以该债权出资取得目标公司股份。过往公司法及司法解释均规定债权属于非货币财产,以非货币财产出资需要进行评估;因此,在实现“债转股”时,投资方要么会委托评估机构就其对公司的债权进行评估,要么会要求目标公司先行还款、投资方将收到的目标公司偿还的款项以投资款名义再注入目标公司。但本次征求意见稿,区分了股东以其对第三方债权出资(第十八条)和以其对公司债权出资(第十九条)两种情形下的不同处理,股东以其对第三方债权出资仍然需要评估作价,但股东以其对公司债权出资则可直接两相抵消处理,这将简化股东实现“债转股”的持股流程,未来投资方“债转股”的情况可能无需再进行评估或无需再通过资金流转形式实现。
(二)董事催缴出资的责任
新公司法第五十一条提出了董事催缴出资的义务,并提出未及时履行出资情况检查、催缴出资义务,给公司造成损失的,负有责任的董事应当承担赔偿责任。相应地,本次征求意见稿第二十七条对于什么属于董事“负有责任”的情况进行了明确,包括:(1)董事会未对股东的出资情况进行核查;(2)股东未按章程规定的期限缴纳出资,董事会未以公司名义及时进行书面催缴;(3)董事会违背公司利益作出股东失权或者不失权的决议;(4)股东失权后,公司将失权后的股权转让给受让人,受让人未及时履行出资义务或者转让价格低于认缴出资;(5)董事在核查、催缴与处理失权股权过程中违反忠实勤勉义务,造成公司损失的其他情形。
在投资项目中,投资方委派的董事的情况较为常见,而财务投资方委派的董事通常不会实际参与到公司经营。由于新公司法在诸多条款处加强了董事责任,征求意见稿又进一步明确了董事负有责任的情况,对于董事履职提出了更高的要求。我们提示投资方应当予以特别关注,基于具体项目情况考虑委派董事的必要性,并在董事履职过程中时刻关注上述情况,同时可考虑结合具体项目情况酌情考虑设置风险防护机制,如借鉴境外私募股权投资惯例,由公司与投资方委派董事之间签署董事赔偿协议,安排董事责任险等。
四、股权转让相关问题
(一)股权取得的时点的确认
征求意见稿第四十条重申了新公司法第八十六条关于股权转让中受让方取得有限责任公司股权的时间并进一步进行了扩充解释。原则上,受让方自记载于股东名册之日起取得股权;公司没有置备股东名册的,受让人自实际行使股东权利或者将股权转让的事实通知公司之日起取得股权。
在投融资领域,投资方以受让原股东股权方式持股公司的交易时有发生,为保证投资方对于标的股权的股东权利,我们提示投资方在股转交易交割后及时通知公司并要求公司更新股东名册,因此股转交易文件中优先考虑将公司一并作为签署方,并在协议中要求公司承担及时更新股东名册的义务。该项股权取得时点的规定,虽是针对股权转让交易,我们理解在溢价增资取得公司新股的情况下,也可参照适用,在融资文件中要求公司承担及时更新股东名册的义务,以保证投资方的股东身份及权利。
(二)对于一股二卖情况下善意取得制度的细化
征求意见稿第四十一条延续了公司法司法解释(三)关于一股二卖情况下(即股权转让合同订立后但尚未在公司登记机关办理变更登记前,原股东又将其股权以转让、质押等方式处分给第三人)适用《民法典》第三百一十一条善意取得制度的规定,但本次征求意见稿明确了司法实践中认定是否构成善意取得的考量因素,提出应综合考虑公司是否置备了股东名册、受让人是否已被股东名册记载为股东、股东名册记载与公司登记是否一致、第三人是否查阅了股东名册或者公司登记、是否向公司了解股权转让情况等。
此项规定为投资方以受让老股取得公司股权时的尽调范围提供了思路,投资方在尽调过程中,不仅需要目标公司提供工商档案,还应向目标公司了解其股东名册置备情况、取得股东名册(如有)、并将股东名册与工商档案中的股东信息进行比对、向目标公司了解股权转让情况等,以此夯实己方注意义务,以应对未来发生一股二卖纠纷时论证己方属于善意取得。
五、对于公司人格否认及关联公司人格否认提出了细化标准
新公司法对于控股股东和实际控制人约束机制进行了强化,包括以法律形式明确了关联公司法人之间的横向人格否认制度。而本次征求意见稿进一步细化了公司人格否认、关联公司人格否认的前提和标准,提出“过度控制、财产混同、投入公司的资本显著不足”等具体滥用股东有限责任和损害公司债权人利益的情形。具体而言:
- 过度控制公司的认定标准
将原先九民纪要中关于“过度支配与控制”的情形进行了总结并通过司法解释的形式予以正式确立,提出认定“过度控制公司”的考量因素,包括(1)数个公司都受同一控股股东的控制,相关公司自身丧失独立意志;(2)数个公司之间进行不当利益输送;(3)不当利益输送行为意在逃避公司债务。
- 认定股东与公司的财产是否混同的认定标准
整合并更新了九民纪要中对于人格混同考量因素,提出财产是否混同的考量因素,包括(1)股东财产能否与公司财产进行区分,主要看是否作了财务记载;(2)股东是否无偿使用甚至侵占了公司财产;(3)是否存在人员混同、业务混同、住所混同等情形。
- 股东投入公司的资本是否显著不足的认定标准
同样整合并更新了九民纪要中对于资本显著不足的定义,明确股东投入公司的资本是否显著不足的考量因素,包括(1)股东实际投入公司的资本是否与公司经营所隐含的风险明显不相匹配;(2)股东是否存在使公司过度举债、恶意举债等方式,把投资风险转嫁给债权人的恶意。
对于初创公司而言,创始人因缺乏法律专业背景,忽视公司的独立法人地位,甚至可能产生无意识地将自己财产与公司财产混同的情况。征求意见稿中人格否认各项标准的提出,有助于帮助创始人建立规范行为。而由于新公司法增加了关联公司人格否认的规定,投资方也会担心投资标的公司与创始人/实控人控制的投资标的体系外关联公司产生混同,从而刺破公司面纱,使得投资标的公司对于体系外关联公司的债务承担连带责任,进而对投资方的权益造成损害。征求意见稿中对于人格否认相关的各项标准的提出,也有助于为投资方对投资标的公司尽职调查提供思路,有助于投资方在投资前对于投资标的公司更全面的了解并做出更合理的判断和决策。
六、涉及公司治理的相关司法解释调整
除上述调整及更新外,本次征求意见稿还涉及如下与公司治理相关的内容调整:

本次征求意见稿的内容及修订远不止本文所述要点,本文仅是基于投融资及公司治理视角下的分析,且《最高人民法院关于适用〈中华人民共和国公司法〉若干问题的解释(征求意见稿)》仍在征求意见过程中,最终版本文件有待最高人民法院最终颁布实施,我们后续也将持续关注公司法司法解释修订的进展。
- 相关领域
- 公司与并购





